Frothingham Electronics Corp Customer Support
search
Frothingham Electronics | For more information, visit us at www.frothingham.com

FEC200 Graphics Directory

Notes About the Graphics ...

  • Where appropriate, the name of each board links to relevant discussion of the board elsewhere in this manual.
  • Graphics will open in a new browser window.
  • Each graphic is available in .jpeg and .pdf format.
  • Which is better?

    • .jpeg files are smaller and load quickly in any browser.
    • .pdf files require the free Adobe Acrobat Reader from the Adobe website, or the free Foxit Reader from the Foxit Software website; they are more convenient than .jpegs for magnified viewing, panning and printing, but are generally larger files.
  • You also can download all drawings, schematics and wire diagrams as one big .pdf document (approximately 20 MB; 139 pages).
Setup Drawings

Cable Diagrams Wire Diagrams
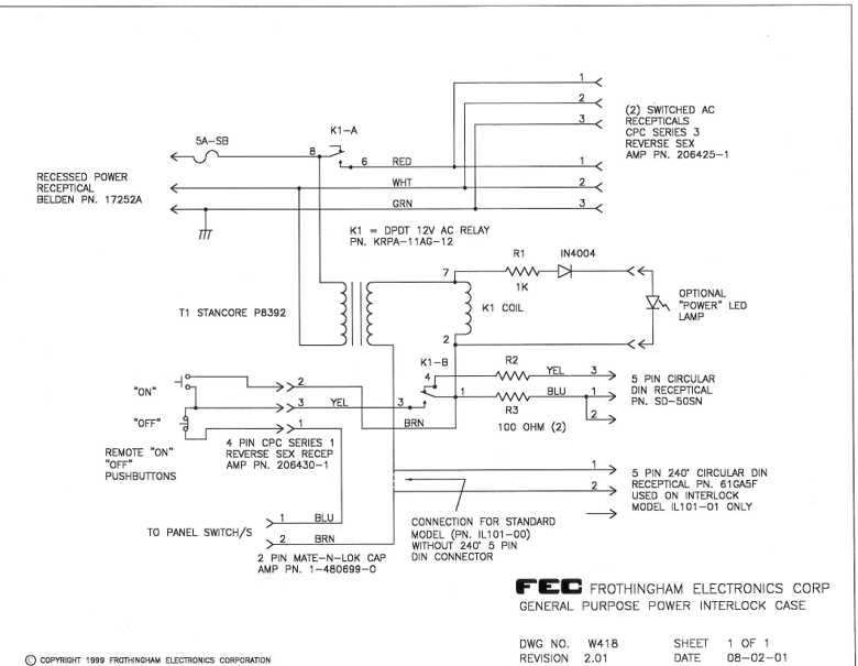
  • General Purpose Power Interlock Case
    jpg icon .jpg |acrobat icon .pdf

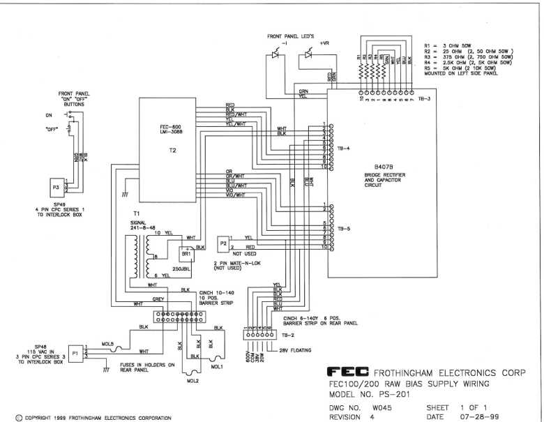
  • Raw Bias Supply Wiring
    jpg icon .jpg | acrobat icon.pdf

  • Series Station Interface Supply
    jpg icon.jpg | acrobat icon.pdf

  • Operating Supply Wiring - Drawing #1
    jpg icon .jpg | acrobat icon.pdf

  • Operating Supply Wiring - Drawing #2
    jpg icon .jpg | acrobat icon.pdf

  • Connection to Hand Test Station
    jpg icon .jpg |acrobat icon.pdf

  • Connection to External Handler
    jpg icon.jpg |acrobat icon.pdf

Board Drawings & Schematics
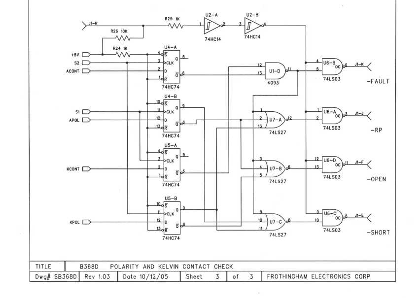
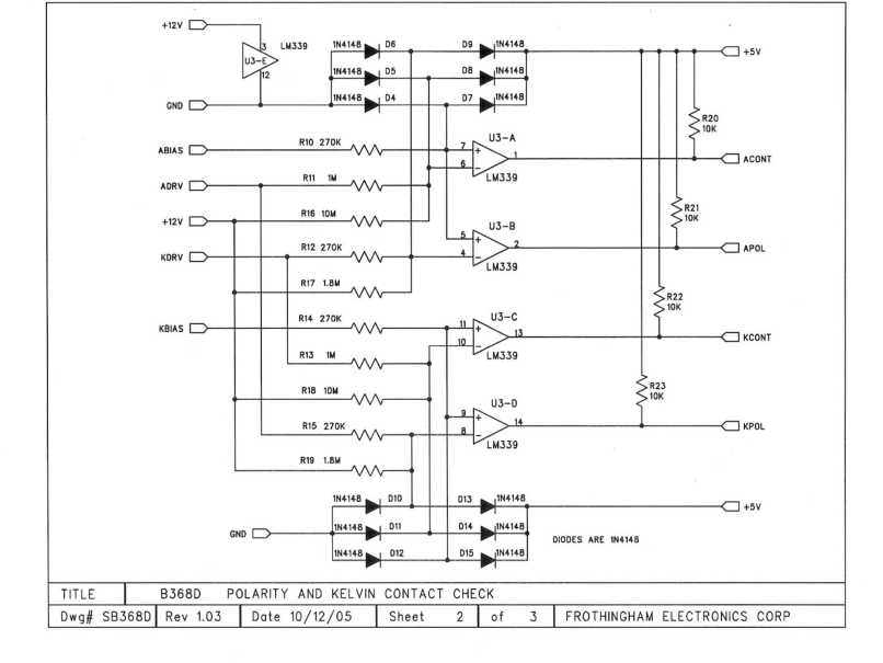
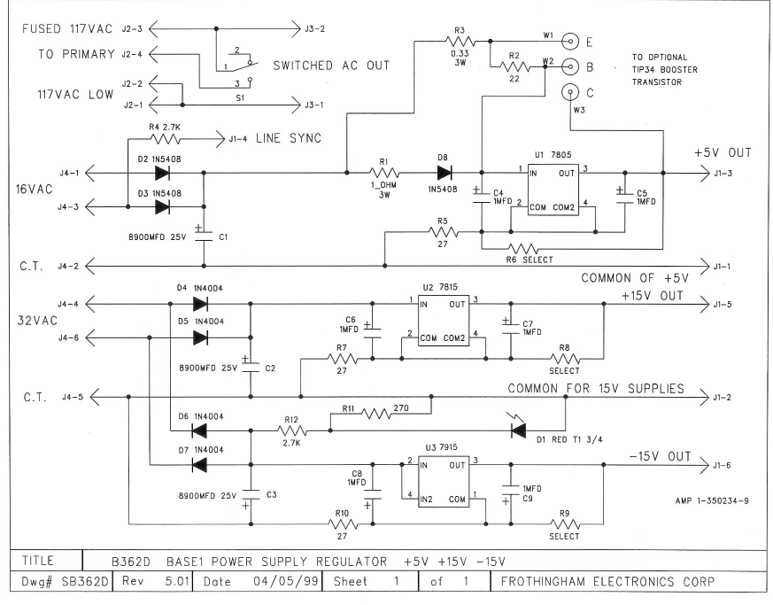
B362; Base1 Power Supply Regulator B368; Polarity and Kelvin Contact Check
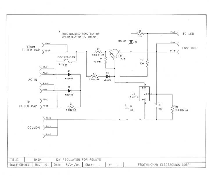
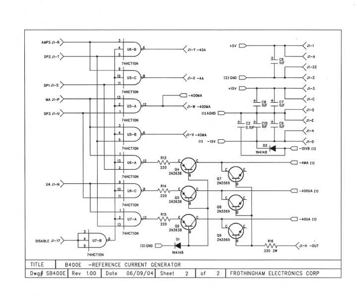
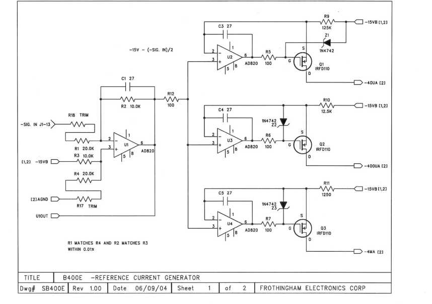
B400e; Reference Current Generator B404; 12 V Regulator for Relays
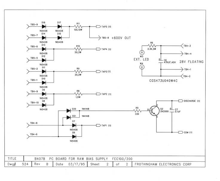
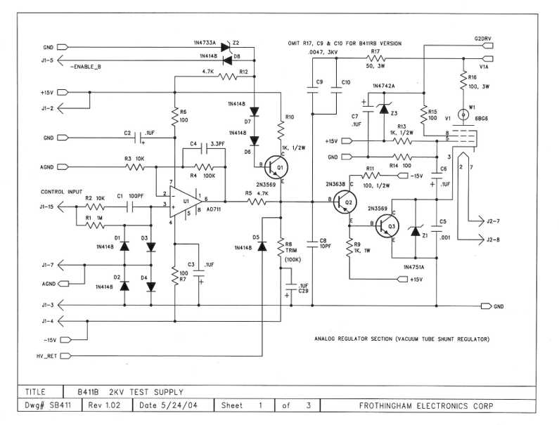
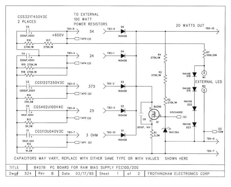
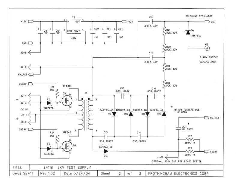
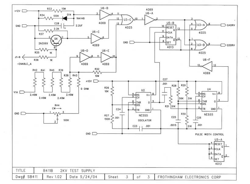
B407b; PC Board for Raw Bias Supply B411b; KV Test Supply
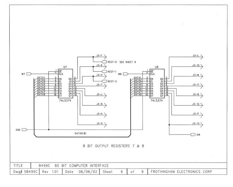
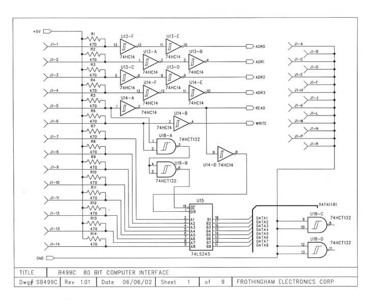
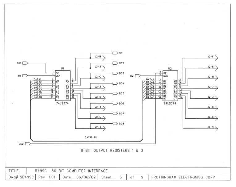
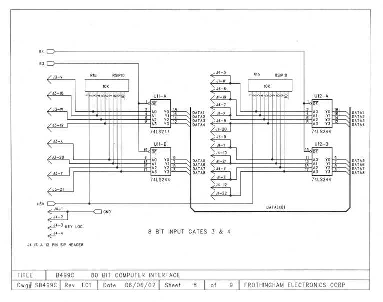
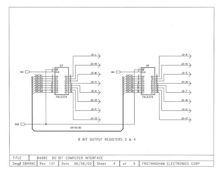
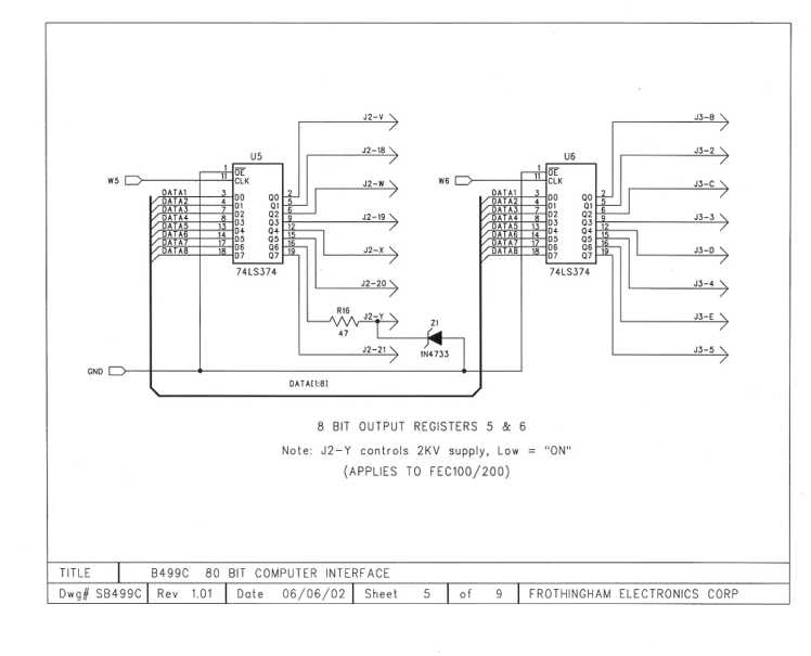
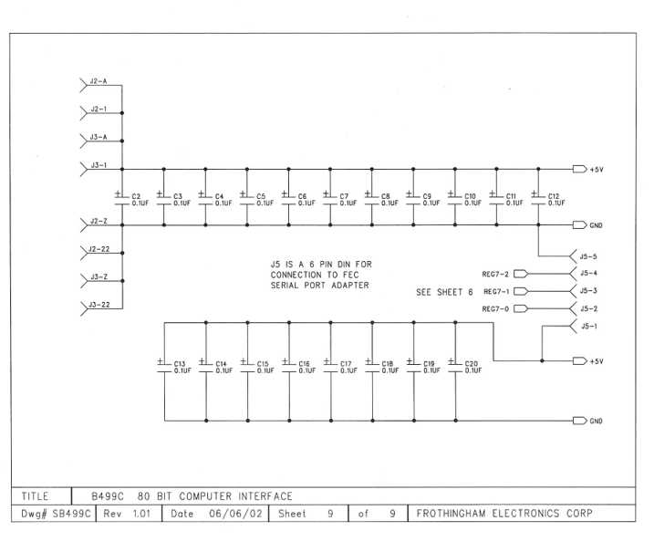
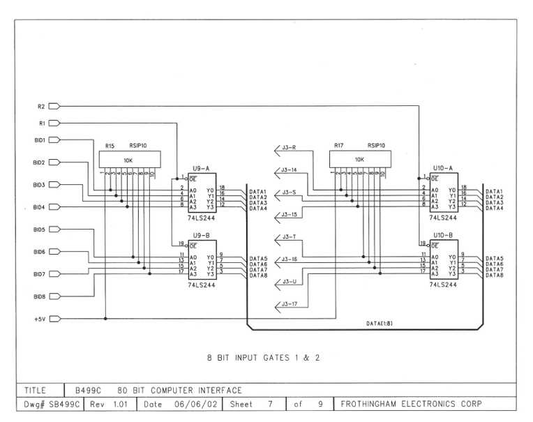
B499c; 80-bit Computer Interface

 

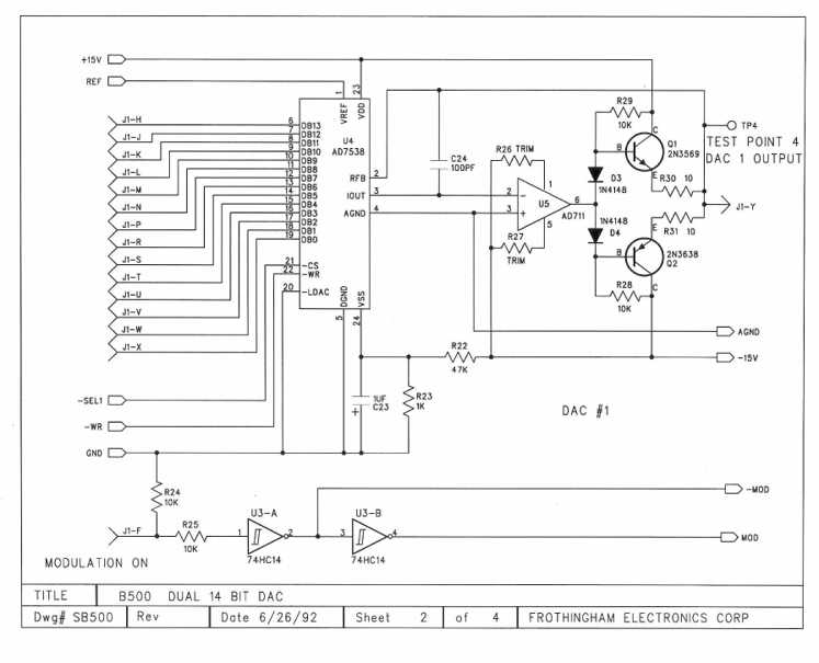
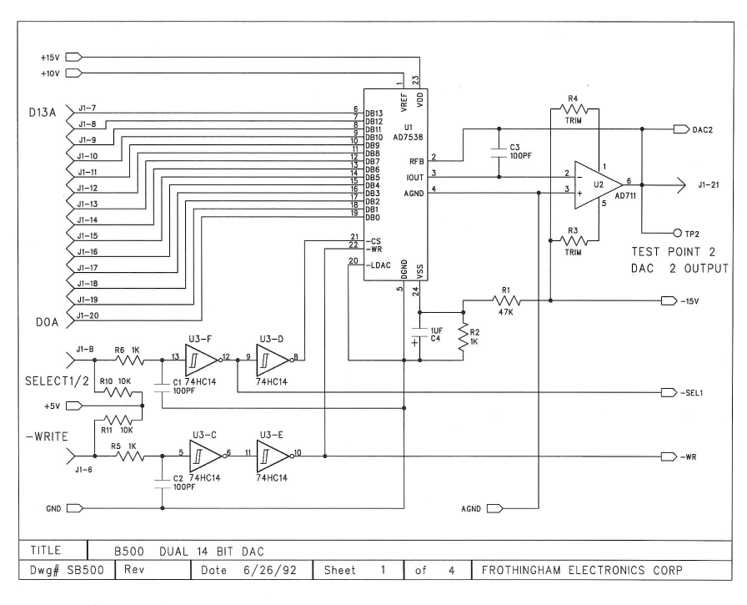
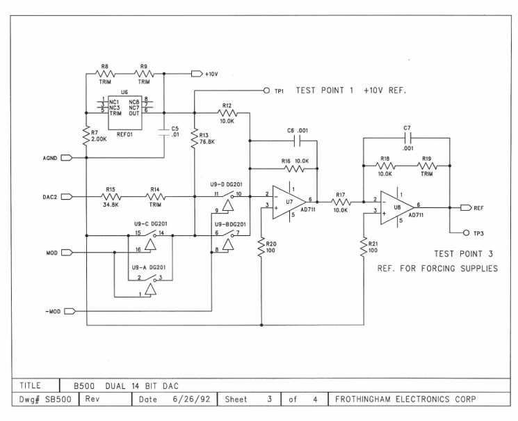
B500; Dual 14-Bit DAC
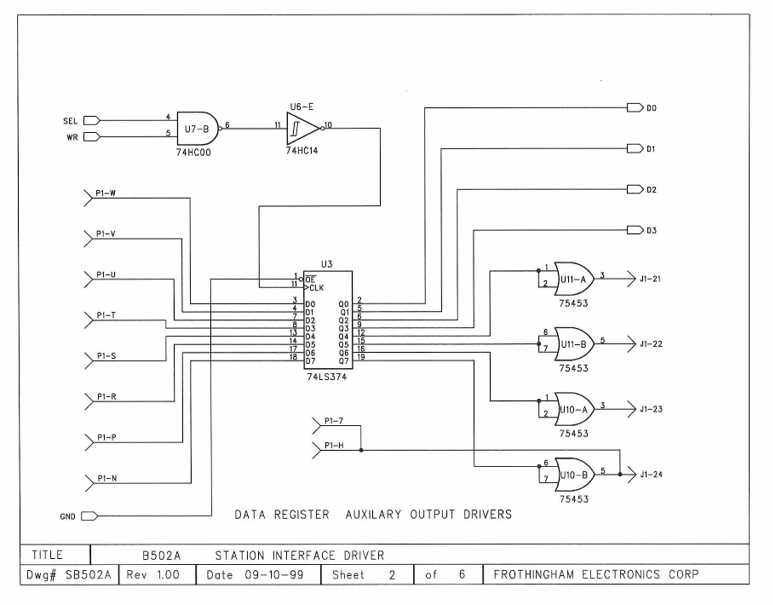
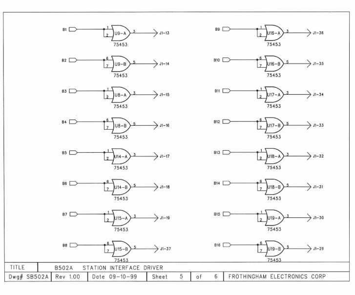
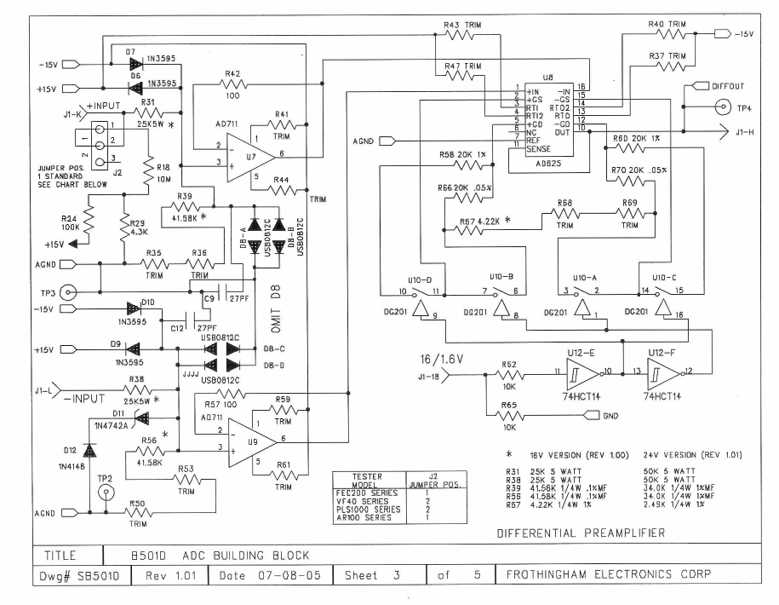
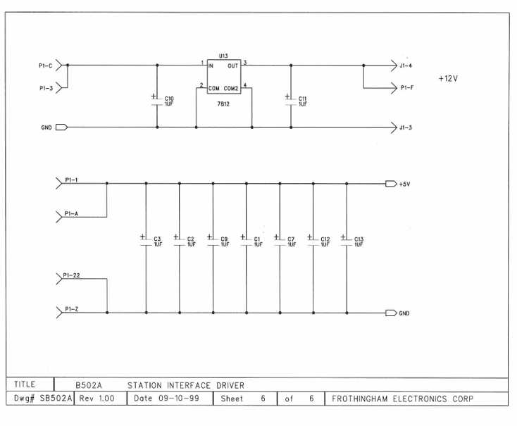
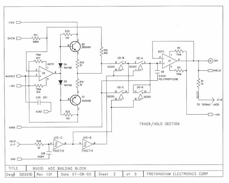
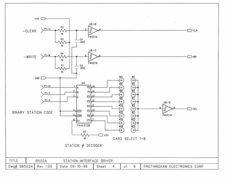
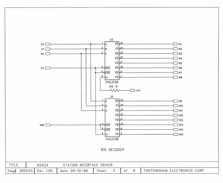
B501; ADC Building Block B502a; Station Interface Drive
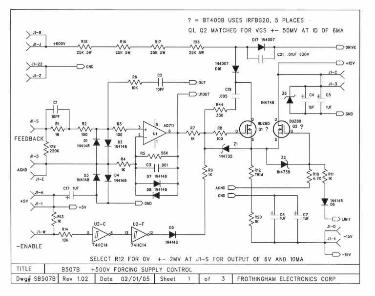
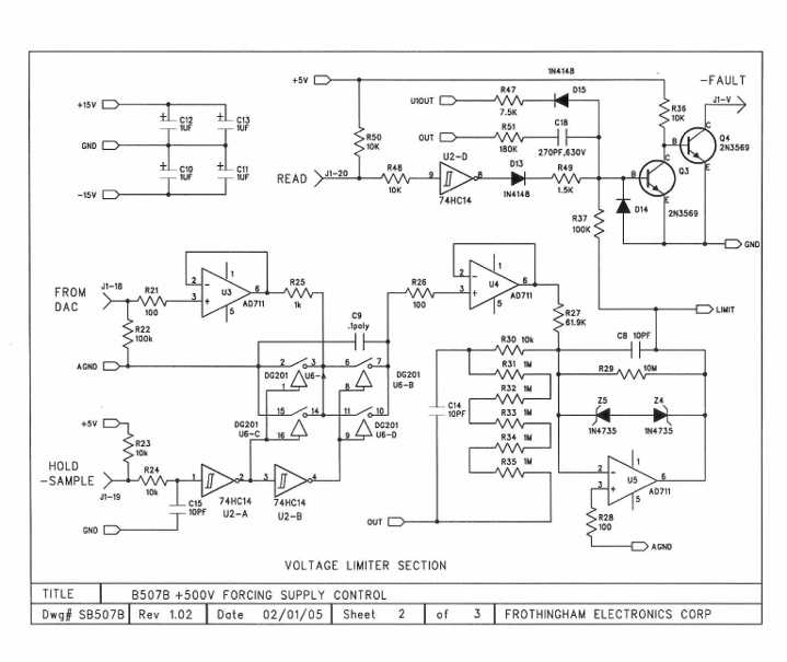
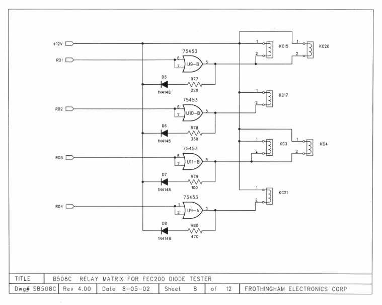
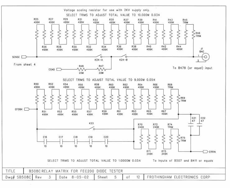
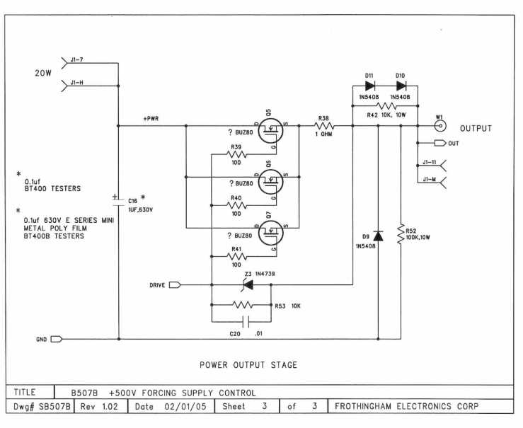
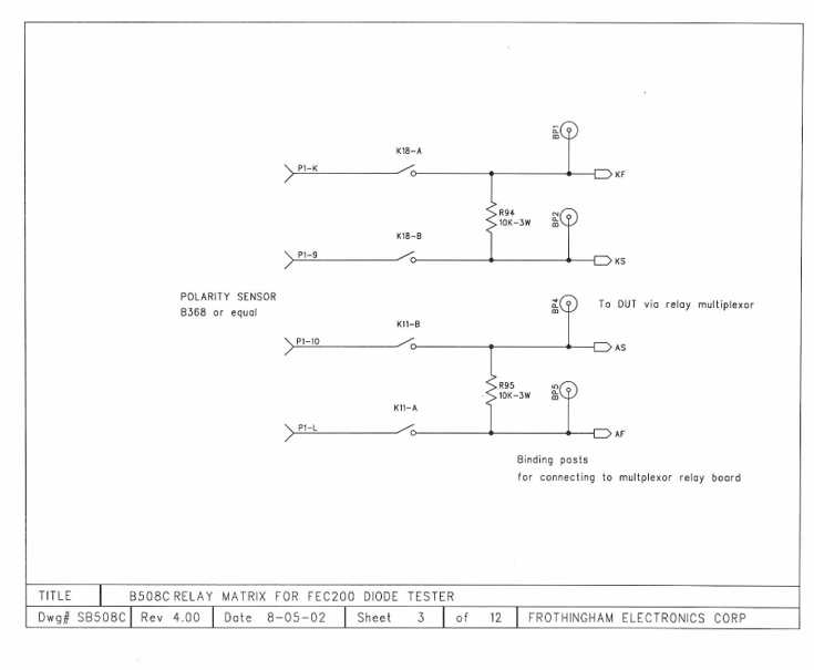
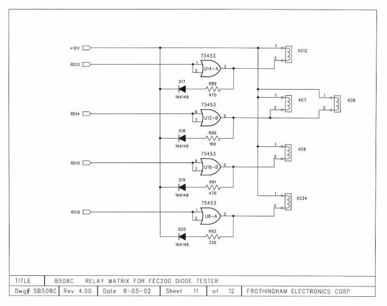
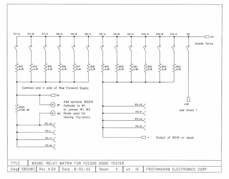
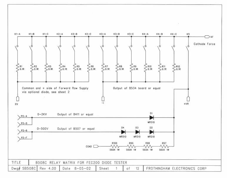
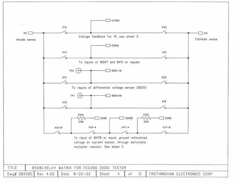
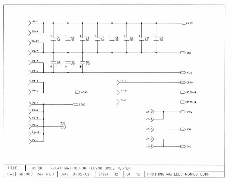
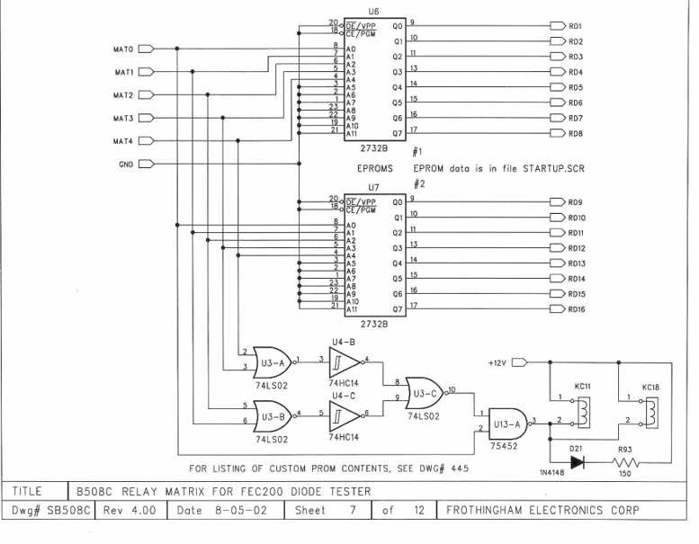
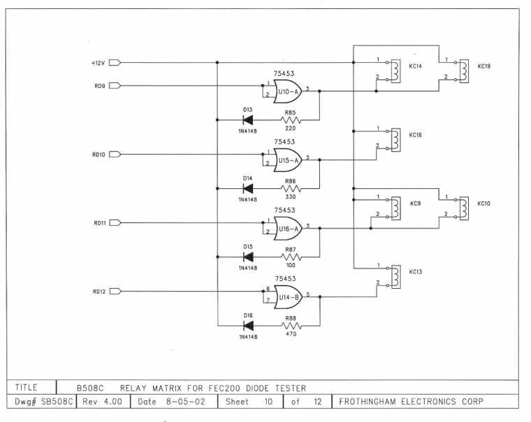
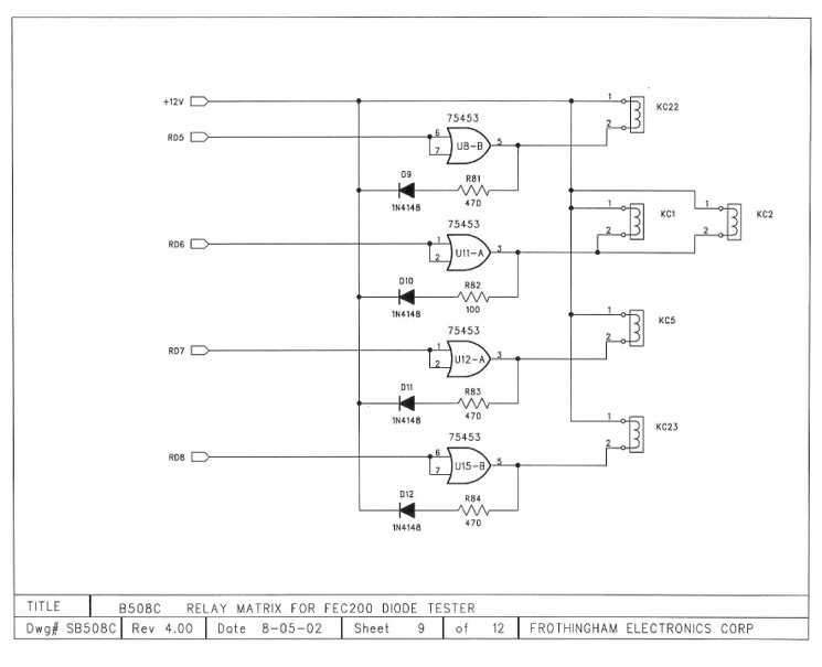
B507b; Forcing Supply Control B508c; Relay Matrix
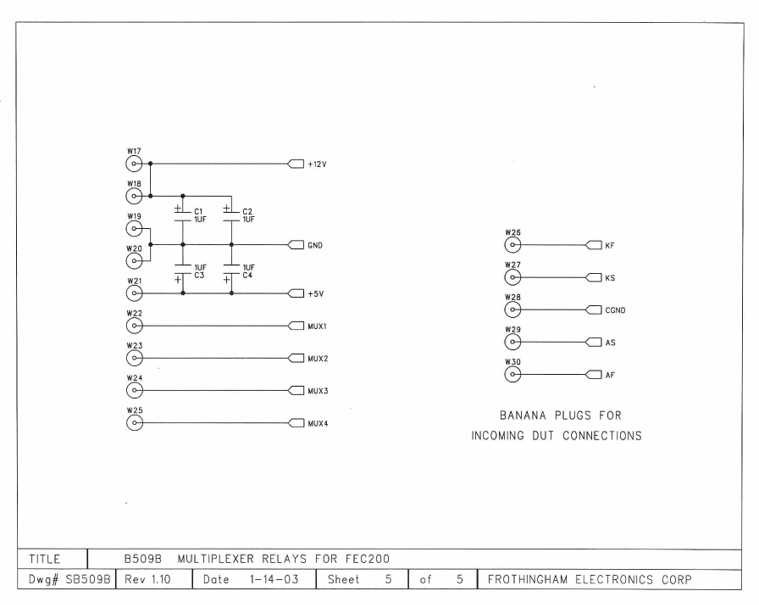
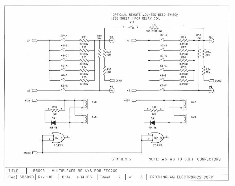
B509b; Multiplexer Relays B530; 1 KHZ AC to DC Converter
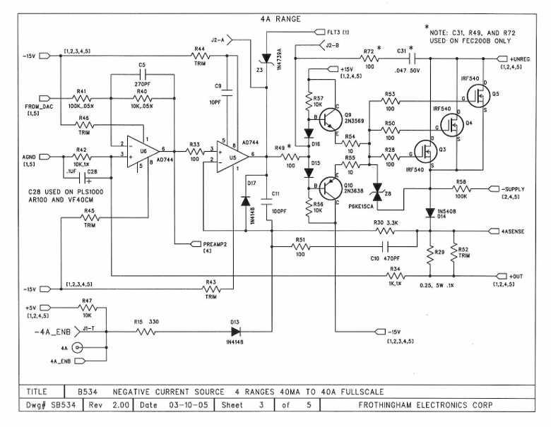
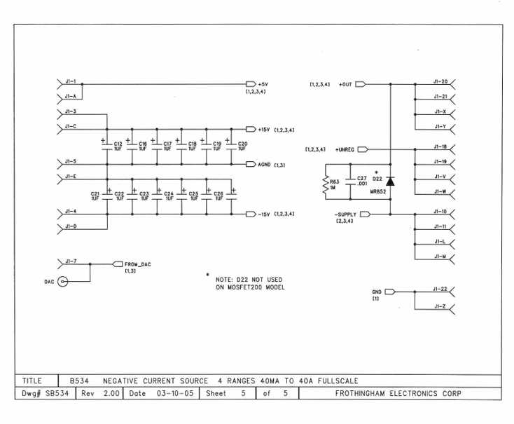
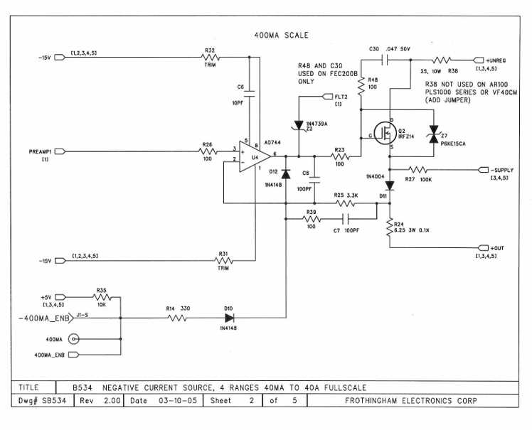
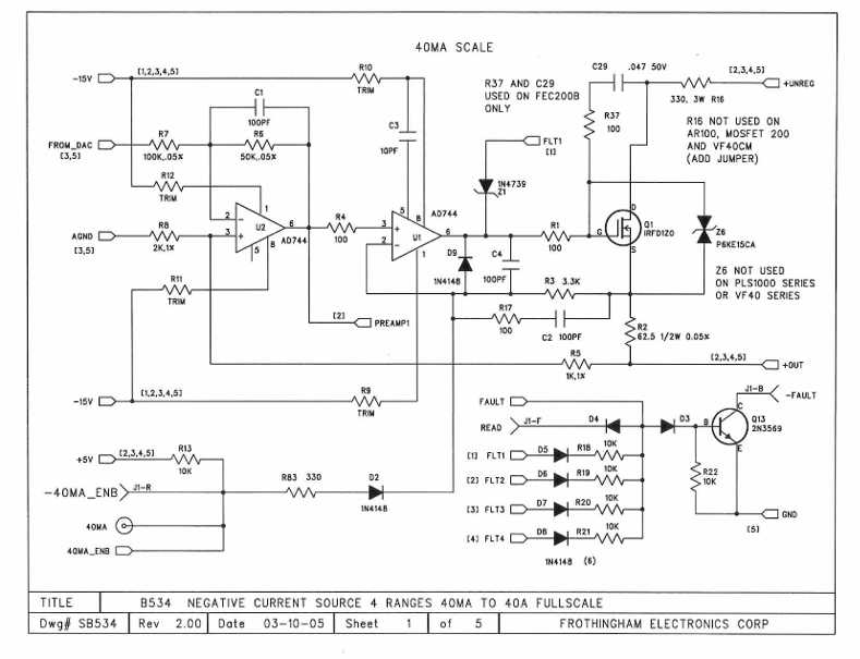
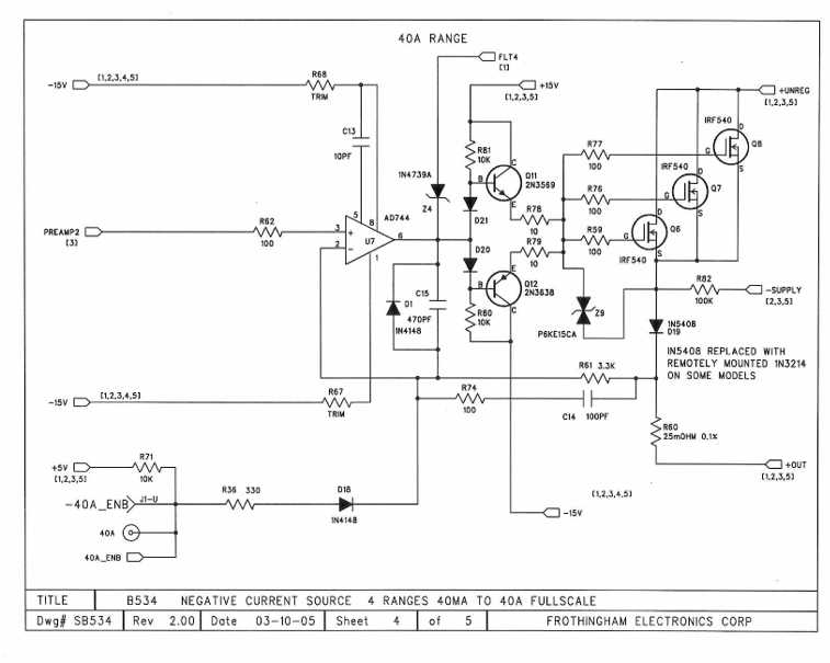
B534; Negative Current Source 40ma to 40a B535; Negative Current Source 40ma to 40a
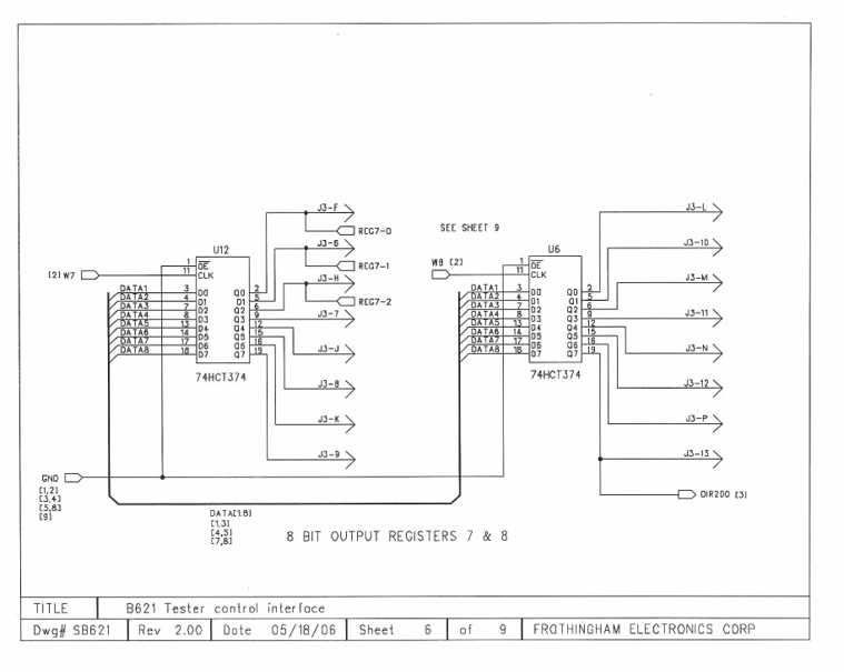
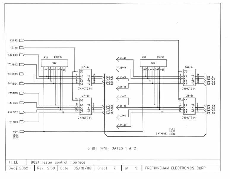
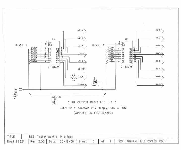
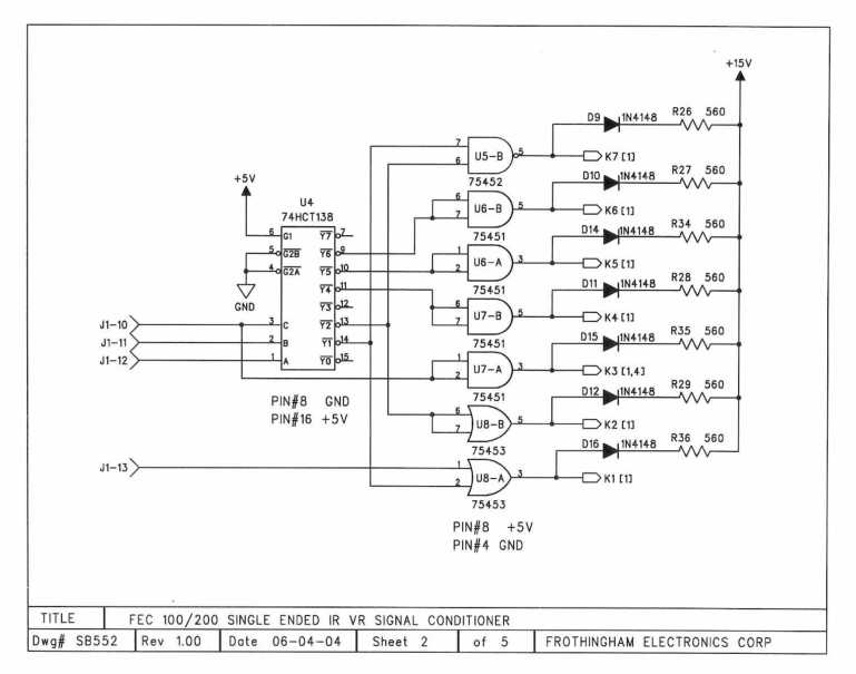
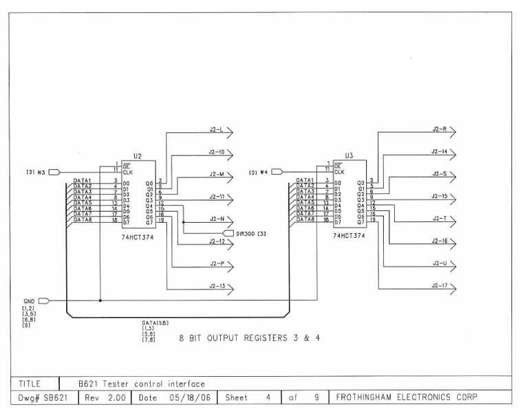
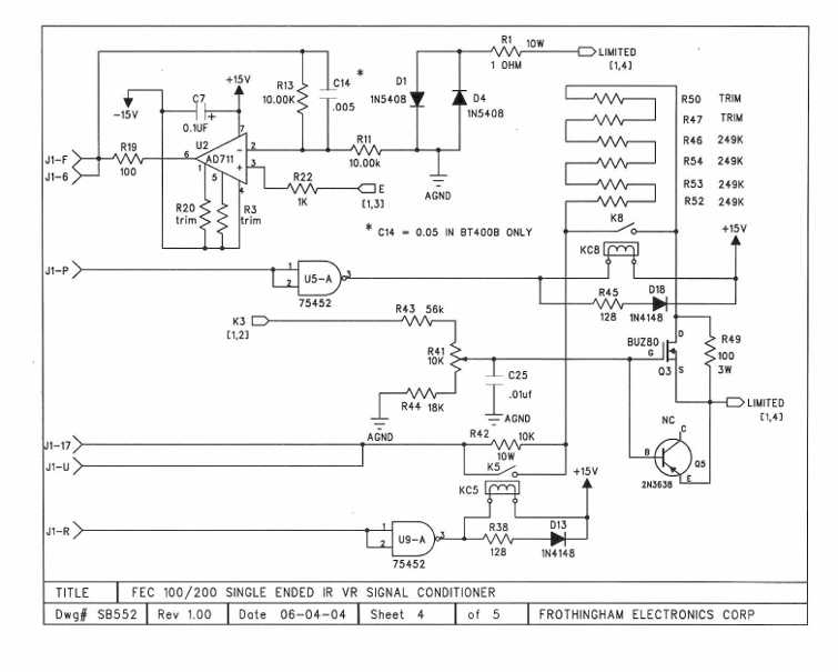
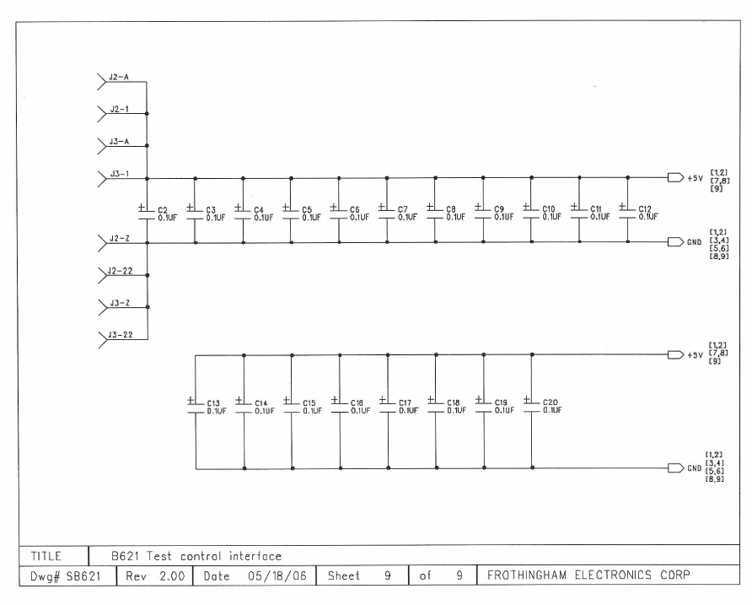
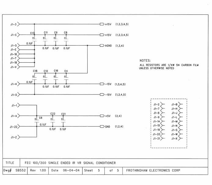
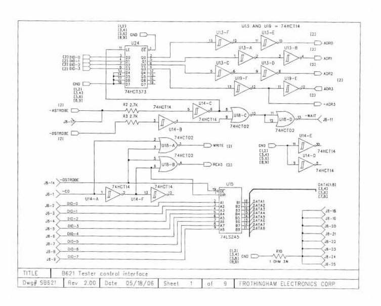
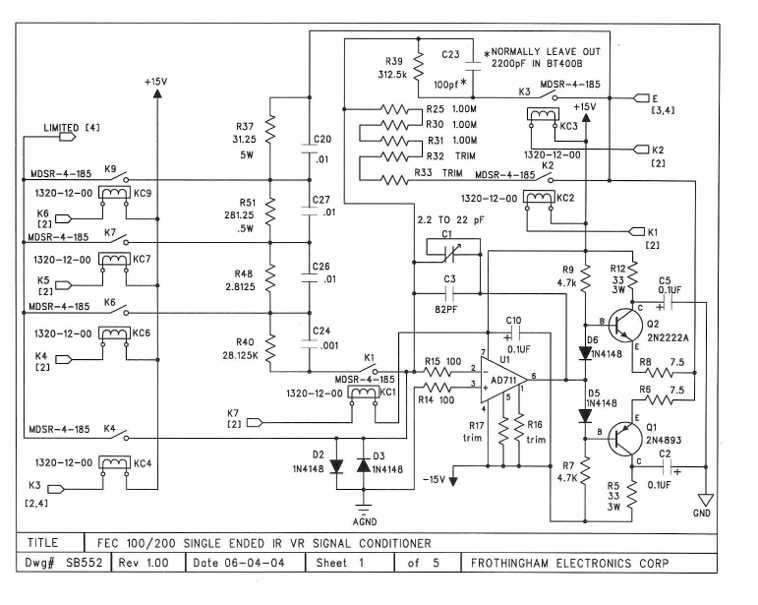
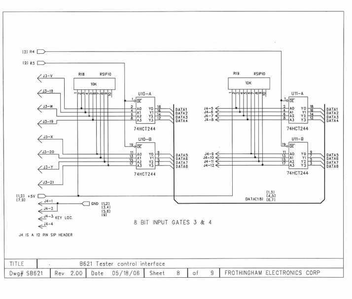
B552; Negative Current Source 40ma to 40a B621; Tester Control Interface
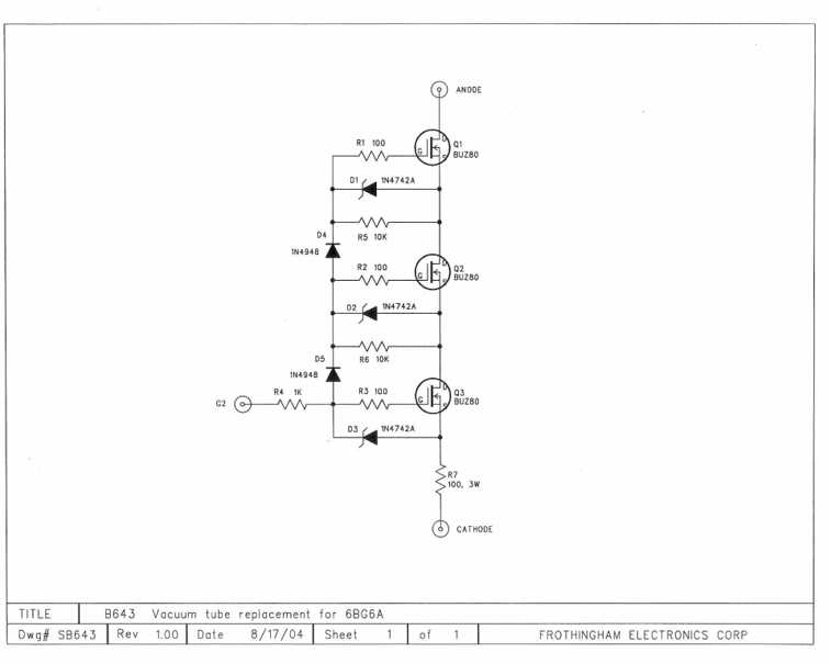
B643; Vacuum Tube Replacement for 6BG6A
Frothingham Electronics Corporation
44 Crystal Lane
PO Box 629
Wakefield, NH 03872-0629
FAX: (603) 522-9710
Phone: (603) 522-6620

email Frothingham
email Webmaster
Sitemap.html
Copyright 1997, 2013